基于IRT的习题推荐系统构思
背景
简单讲,就是我们要把“⽤⼾能⼒”与“题⽬难度”建⽴在同⼀把标尺下,从⽽实现“人题自动匹配”的系统。
- 例如:能⼒为 0.7 的⽤⼾ → 推荐难度为 0.7 的题⽬;
- 能⼒和难度不是简单的分为“⾼、中、低”,⽽是相同数轴下可⽐较的“连续值”。
解决什么问题?
- 优化用户体验:调节用户做题难度(实现千人千题)
- 评估教学效果:使教学效果量化可比
- 优化题库:为题目建立优化指标(难度/区分度)
简单介绍一下IRT模型
IRT(Item ResponseTheory,项目反应理论)是一种在心理测量与教育评估领域广泛使用的概率模型,用于刻画用户作答结果与其潜在能力之间的关系。
核心思想是:用户是否答对一道题,既取决于题目的难度,也取决于用户的能力;模型能够同时对两者进行估计。
结合我们的业务场景,可利用历史作答样本离线训练模型,对新作答用户在线预测。

训练模型可以得到以下关键参数:
- 用户潜在能力(θ):个体未直接观测到的能力指标,例如数学能力、理解能力
- 题目参数(a/b/c):
- 难度(b):题目所要求的能力阈值,θ=b时答对概率为50%
- 区分度(a):题目对能力差异的敏感程度,a越大,题目越能区分高、低能力个体
- 猜题率(c):能力极低的用户仍能答对该题的概率(主要用于选择题场景)
基于3PL模型,某个体答对某题目的概率可表示为:
$$ P(\text{答对}\mid\theta)=c+(1-c)\frac{1}{1+e^{-a(\theta-b)}} $$

补充解释: 难度(b)与区分度(a)的区别? 难度指的是题目有多难(谁能做对),区分度指的是题目有多会“分人”(强弱差异有多明显)。
| 题目 | 低能力正确率 | 高能力正确率 | 结论 |
|---|---|---|---|
| 2 + 3 = ? | 95% | 99% | 难度低,区分度低 |
| 12 × 17 = ? | 30% | 80% | 难度中等,区分度高 |
| 微积分证明题 | 2% | 10% | 难度高,区分度低 |
注意模型局限性:
由于IRT模型有局限性和风险,所以不能“拿来就用”,需要通过系统设计来规避
- 基于局部独立假设:题目作答相互独立,作答顺序不影响正确率;
- 需要大样本稳定估计:新题无足够作答样本,导致参数估计不稳定;
- 选择带来的样本偏差:对不同能力用户有选择性的推题,会导致样本选择偏差,不能直接用来训练迭代模型;
- θ不是绝对能力:是相对尺度,与题库绑定,不同题库的θ不可直接比较。
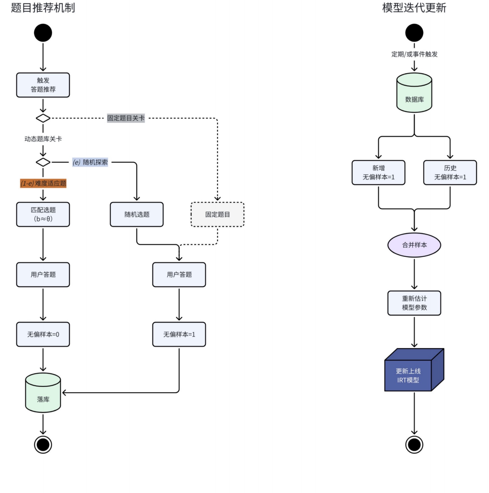
通过系统设计规避
如何解决样本有偏?
- 当系统持续根据难度b≈能力θ推荐题目,就会产生有偏样本,为了使模型可迭代,就需要定期无偏采样;
- 因此设计“随机探索”机制,有概率$e$会进行随机选题,以此生产无偏样本。

如何解决新题参数估计?
问题1:新题上线缺乏作答数据,不能稳定估计难度(b),因此对参数b做渐进式估计(先验初始化 → 探索采样 → 贝叶斯更新 → 参数收敛) 。
-
新题上线时,由教研配置参数或系统默认初值,作为贝叶斯先验;
(考虑到课程制作老师不具有建模经验,所以配置时要提供直觉标签,比如:简单、中等、困难,以此映射b先验分布)
$$ b \sim N(\mu_0, \sigma_0^2) $$ -
随样本量积累,对参数进行贝叶斯更新(先验主导 → 逐渐数据主导 → 参数自然收敛);
Step1.将新题与旧题样本一起训练模型,得到新题MLE 难度估计$b_\text{MLE}$
Step2.结合先验,做贝叶斯 MAP 更新:
$$
b_{\text{MAP}} = \frac{\sigma_0^2}{\sigma_{\text{MLE}}^2 + \sigma_0^2} b_{\text{MLE}} + \frac{\sigma_{\text{MLE}}^2}{\sigma_{\text{MLE}}^2 + \sigma_0^2} \mu_0
$$

问题2:新题需要更快的采样,因此要概率倾斜(高权重 → 逐渐降低 → 趋于稳定)。
$$
W_j = \frac{1}{1+\alpha \log(1 + n_j)}
$$

Demo
library(mirt)
library(dplyr)
library(tidyr)
# 一、模拟用户作答数据
# 假设:
# 500 个用户
# 30 道题目
# 使用 3PL模型生成作答数据
set.seed(123)
n_user <- 500
n_item <- 30
# 用户能力
theta <- rnorm(n_user, 0, 1)
# 题目参数
a <- runif(n_item, 0.5, 2) # 区分度
b <- rnorm(n_item, 0, 1) # 难度
c <- runif(n_item, 0, 0.25) # 猜题率
# 模拟作答结果
response_matrix <- matrix(0, n_user, n_item)
for(i in 1:n_user){
for(j in 1:n_item){
p <- c[j] + (1 - c[j]) /
(1 + exp(-a[j] * (theta[i] - b[j])))
response_matrix[i,j] <- rbinom(1,1,p)
}
}
# Convert to data frame with column names
response_df <- as.data.frame(response_matrix)
colnames(response_df) <- paste0("Item_", 1:n_item)
head(response_df[1:10])
## Item_1 Item_2 Item_3 Item_4 Item_5 Item_6 Item_7 Item_8 Item_9 Item_10
## 1 1 0 1 1 0 0 1 1 0 0
## 2 0 1 1 0 1 0 1 0 1 0
## 3 1 1 1 1 1 1 1 1 1 1
## 4 1 0 0 1 1 1 1 0 1 1
## 5 1 1 1 1 0 0 1 1 1 1
## 6 1 1 1 1 1 1 1 1 1 1
# 二、训练IRT模型
model <- mirt(response_df,
model = 1,
itemtype = "3PL")
# 题目参数
item_param <- coef(model, IRTpars = TRUE, simplify = TRUE)$items
head(item_param)
## a b g u
## Item_1 1.0477618 -0.2515579 0.2906541741 1
## Item_2 1.3650349 -0.1511028 0.0005653079 1
## Item_3 0.6484016 0.1811232 0.0084633382 1
## Item_4 1.9829753 -0.7579012 0.2192744895 1
## Item_5 1.1689408 -0.8213291 0.0005377403 1
## Item_6 1.2722048 1.0213948 0.2169061711 1
# 三、估计用户能力 θ
# 当新用户做完几道题后,可以估计其能力
theta_est <- fscores(model)
head(theta_est)
## F1
## [1,] -0.54745791
## [2,] -0.74272147
## [3,] 1.43268727
## [4,] -0.05135097
## [5,] 0.36252749
## [6,] 1.93857589
# 四、题目推荐逻辑
# 推荐原则:推荐难度接近用户能力的题目
recommend_item <- function(theta_user, item_param, k = 5){
# Convert matrix to data frame for dplyr operations
item_df <- as.data.frame(item_param)
item_df |>
mutate(diff = abs(b - theta_user)) |>
arrange(diff) |>
slice(1:k)
}
recommend_item(theta_est[1], item_param)
## a b g u diff
## Item_24 1.1456504 -0.4761928 0.1948695010 1 0.07126507
## Item_26 0.9756254 -0.4279209 0.0024932911 1 0.11953704
## Item_9 0.6078766 -0.7101584 0.0038371831 1 0.16270054
## Item_4 1.9829753 -0.7579012 0.2192744895 1 0.21044331
## Item_27 1.1661338 -0.7636724 0.0004771388 1 0.21621445
# 五、探索机制(避免样本偏差)
recommend_with_explore <- function(theta_user,
item_param,
explore_rate = 0.1){
if(runif(1) < explore_rate){
# 随机探索
sample(1:nrow(item_param),1)
}else{
# 能力匹配推荐
which.min(abs(item_param$b - theta_user))
}
}
# 六、新题参数冷启动及MAP更新
# 先验标签:简单 = -1,中等 = 0,困难 = 1
# b ~ N(μ0, σ0²)
mu0 <- 0
sigma0 <- 1
# 当新题有少量样本后,可以得到:b_MLE
# 然后进行贝叶斯更新:
update_b_map <- function(b_mle,
sigma_mle,
mu0,
sigma0){
b_map <- (sigma0^2 / (sigma_mle^2 + sigma0^2)) * b_mle +
(sigma_mle^2 / (sigma_mle^2 + sigma0^2)) * mu0
return(b_map)
}
# 示例:
update_b_map(
b_mle = 0.6,
sigma_mle = 0.5,
mu0 = 0,
sigma0 = 1
)
## [1] 0.48
# 八、新题探索权重机制
explore_weight <- function(nj, alpha = 0.5){
1 / (1 + alpha * log(1 + nj))
}
data.frame(
sample_count = c(0,10,50,200),
weight = explore_weight(c(0,10,50,200))
)
## sample_count weight
## 1 0 1.0000000
## 2 10 0.4547630
## 3 50 0.3371643
## 4 200 0.2738486